1. Tyrystory - wiadomości wstępne oraz zasada działania
Krótko o tyrystorach
Tyrystory wchodzą w skład sterowanych elementów półprzewodnikowych, których cechę wspólną stanowi dwustanowość charakterystyki napięciowo - prądowej. Elementy te mogą więc znajdować się w stanie przewodzenia lub w stanie zaporowym. Przejście od jednego ze stanów do kolejnego zachodzi w sposób skokowy. Jednym z najczęściej stosowanych sterowanych elementów półprzewodnikowych jest tyrystor.
Tyrystor jest nazywany również sterowaną diodą półprzewodnikową. Składa się on z czterech warstw półprzewodnika o odpowiednim profilu domieszkowania: p - n - p - n. Wyprowadzenia tyrystora są podłączone do trzech z czterech warstw półprzewodnika. Anoda jest podłączona do warstwy skrajnej P1, katoda jest podłączona do skrajnej warstwy N2, natomiast bramka podłączona jest do jednej z warstw wewnętrznych - P2. Symbol elektryczny oraz układ strukturalny tyrystora są przedstawione na rysunkach poniżej.

Zasada działania tyrystora
Czterowarstwową strukturę tego typu, można przedstawić na elektrycznym schemacie zastępczym tyrystora, jako dwa połączone ze sobą tranzystory NPN oraz PNP. Działanie tyrystora zostanie przedstawione z użyciem właśnie tego dwutranzystorowego modelu, który przedstawiony jest na rysunkach poniżej.


Zewnętrzne napięcie UAK, które jest przykładane pomiędzy anodę i katodę tyrystora, odpowiednio polaryzuje poszczególne złącza baza - emiter (P1 - N1) oraz baza - kolektor (N1 - P2), wchodzące w skład tranzystora T1, w kierunkach przeciwnych. Kiedy anoda posiada ujemny potencjał względem anody, to automatycznie złącze P1 - N1 spolaryzowane jest wstecznie, natomiast złącze N1 - P2 spolaryzowane jest w kierunku przewodzenia. Złącze P2 - N2 jest również spolaryzowane w kierunku wstecznym. W obwodzie ustanowionym przez anodę i katodę płynie zatem niewielki wsteczny prąd o wielkości rzędu kilku mikroamperów. Zwiększając napięcie UAK, aż do osiągnięcia wartości tego napięcia określanej jako UBR, nastąpi przebicie złącza P1 - N1, oraz następujące po nim przebicie złącza P2 - N2. Taki stan pracy nazywany jest stanem wstecznym lub stanem zaworowym. Praca tyrystora w tym stanie, przypomina pracę zwykłej diody spolaryzowanej wstecznie.
Jeżeli spolaryzujemy anodę dodatnim napięciem względem katody, to możliwe są dwa stany pracy tyrystora: blokowania albo przewodzenia. Jeśli napięcie UGK nie jest większe od napięcia progowego złącza baza - emiter (P2 - N2), które wchodzi w skład tranzystora T2, to złącze to także nie przewodzi. W obwodzie ustanowionym przez anodę i katodę płynie zatem prąd, którego natężenie jest bliskie natężeniu prądu wstecznego. Ten stan pracy tyrystora jest nazywany stabilnym stanem blokowania.
Tranzystory T1 oraz T2 połączone są ze sobą w ten sposób, że prąd bazy tranzystora T1 jest zarazem prądem kolektora tranzystora T2. Analogicznie baza tranzystora T2 jest sterowana prądem kolektora tranzystora T1 wraz z prądem bramki IG. W miarę upływu czasu, kiedy prąd bazy tranzystora T1 narasta, zwiększa się zarazem prąd kolektorowy tego tranzystora. W związku z powyższym, również prąd bazy tranzystora T2 rośnie, co implikuje wzrost prądu kolektorowego tranzystora T2, a co za tym idzie, również wzrost prądu bazy tranzystora T1.Opisywany proces więc napędza sam siebie i zachodzi lawinowo, o ile współczynniki wzmocnienia prądowego obu tranzystorów α1 oraz α2 spełniają warunek α1 + α2 ≥ 1. α = β/( β+1), gdzie β jest współczynnikiem wzmocnienia prądowego, będącego stosunkiem liczby nośników, które są wstrzykiwane do kolektora, do ilości nośników znajdujących się w bazie tranzystora. β przyjmuje zazwyczaj wartości od 10 do 800 i wyraża się ją wzorem β = IC/IB.
Obserwujemy zatem sprzężenie zwrotne dodatnie, powodujące nasycenie obu tranzystorów. Kiedy tranzystory się nasycą, złącze N1 - P2 traci swoje właściwości, które blokują przepływ prądu, natomiast tyrystor przechodzi ze stanu blokowania w stan przewodzenia. Napięcie odkładające się na tyrystorze maleje w zakresie przełączania, pomimo wzrostu prądu. W obwodzie pojawia się więc dynamiczna rezystancja ujemna. Jeżeli tyrystor znajduje się w stanie przewodzenia, to oba jego tranzystory znajdują się w stanie nasycenia, a prąd w obwodzie ustanowionym przez anodę oraz katodę, zależy od impedancji jaką charakteryzuje się obciążenie. Przy dużych zmianach prądu przepływającego przez układ anoda - katoda, niewielkim wahaniom ulega spadek napięcia na tyrystorze.
Tyrystor można załączyć, czyli spowodować zmianę jego stanu pracy ze stanu blokowania do stanu przewodzenia, gdy przekroczy się pewne określone wartości napięcia oraz prądu anodowego, co wynika z warunku α1 + α2 ≥ 1. Kiedy tyrystor znajduje się w zakresie małych prądów kolektora, współczynniki wzmocnienia prądowego pozostają niewielkie. Napięcie przełączania jest oznaczane jako UB0, natomiast prąd przełączania oznaczany jest jako IB0, prąd załączania oznaczany jest jako IHS. Proces przełączania można zainicjować gwałtownym wzrostem napięcia pomiędzy anodą, a katodą, wzrostem temperatury lub oświetleniem struktury tyrystora. Najczęściej stosowanym sposobem przełączania jest wyzwalanie bramkowe, które polega na wywołaniu przełączenia poprzez przepływ prądu bramki IG. Aby stosować tą metodę należy polaryzować złącze P2 - N2, w kierunku przewodzenia, czyli napięcie pomiędzy bramką a katodą, nie powinno być większe od napięcia progowego wspomnianego złącza. Wartość napięcia przełączenia - UB0 jest funkcją IG, czyli prądu bramki. Proces odwrotny do opisywanego, czyli wyłączenie tyrystora polega na przejściu ze stanu przewodzenia do stanu blokowania lub stanu wstecznego. Aby to osiągnąć należy zmniejszyć prąd anodowy, aż do wartości odpowiadającej prądowi podtrzymywania IH. Można tez w tym celu zmienić polaryzację napięcia pomiędzy anodą a katodą. Najczęściej wykorzystywany jest drugi z opisanych sposobów.
2. Charakterystyki tyrystorów
Charakterystyka prądowo - napięciowa obwodu bramki
Biorąc pod uwagę proces załączania tranzystora, jedną z jego najważniejszych charakterystyk staje się charakterystyka prądowo - napięciowa obwodu bramki. Funkcja UFG = f (IFG) jest nazywana również charakterystyką przełączania lub wyzwalania prądem bramki. Na rysunku poniżej przedstawiona jest przykładowa charakterystyka prądowo - napięciowa obwodu bramki.

Powyższa charakterystyka przedstawiona jest pod postacią zamkniętej powierzchni, którą ograniczają swoimi wykresami dwa skrajne przebiegi określonego typu tyrystora. Powierzchnia ta obejmuje swoim obszarem wszystkie egzemplarze tyrystora danego typu. W polu charakterystyk bramkowych można wyróżnić następujące obszary:
- Obszar, w którym niemożliwe jest przełączanie. Jest to obszar, który zawiera takie wartości prądów i napięć bramkowych, które nie mogą spowodować przełączenia żadnego z egzemplarzy danego typu tyrystora. Napięcie UGD, które ogranicza ten obszar jest nazywane napięciem nieprzełączającym bramki, natomiast prąd IGD, który ogranicza ten obszar jest nazywany prądem nieprzełączającym bramki
- Obszar, w którym istnieje możliwość przełączeń. W obszarze tym, możliwe jest spowodowanie przełączenia niektórych egzemplarzy tyrystora danego typu. Jest on ograniczany prądem przełączającym bramki - IGT oraz napięciem przełączającym bramki - UGT.
- Obszar, w którym przełączenia są pewne. Obszar ten wyznacza wartości prądów oraz napięć bramkowych, które gwarantują przejście ze stanu blokowania lub wstecznego do stanu przewodzenia we wszystkich wyprodukowanych egzemplarzach danego typu tyrystora. Opisywany obszar ogranicza szczytowy prąd przełączania bramki IFGM, szczytowe napięcie przełączania bramki UFGM oraz szczytowe straty mocy w bramce PFGM. Należy tak dobierać wartości prądu oraz napięcia podczas przełączania, aby punkt pracy leżał w obszarze pewnych przełączeń.
- Obszar, w którym możliwe są uszkodzenia obwodu bramkowego. Obszar ten znajduje się poza wykresem szczytowych wartości strat mocy na bramce. Warunki pracy tego typu należy wykluczyć poprzez odpowiednią konstrukcję układu.
Przełączenie tyrystora ze stanu blokowania do stanu przewodzenia nie jest procesem natychmiastowym, ale trwa określoną ilość czasu. Czasami charakteryzującymi czas przełączania są: czas załączania tyrystora - tgt oraz czas wyłączania tyrystora - tgf. Oba te czasy dla niemal każdego tyrystora są rzędu mikrosekund. Należy pamiętać przy projektowaniu układu z wykorzystaniem tyrystora, aby stromość z jaką narasta prąd przewodzenia diT/dt oraz stromość z jaką narasta napięcie blokowania duD/dt nie przekraczały krytycznych wartości.
Główna charakterystyka tyrystora
Główną charakterystykę tyrystora stanowi funkcja zależności prądu anodowego od napięcia pomiędzy anodą i katodą IA = f(UAK). Jednym z parametrów tej charakterystyki stanowi natężenie prądu bramki IG. Przykładowa charakterystyka główna przedstawiona jest na rysunku poniżej.

Na każdym ze stanów pracy tyrystora wyszczególnionych na charakterystyce powyżej można wyróżnić punkty zwane statycznymi parametrami tyrystora. Większość tyrystorów produkowanych obecnie, charakteryzuje się symetrią stanu blokowania oraz zaporowego, czyli URRM= UDRM oraz IRRM= IDRM.
Parametry statyczne dla stanu zaporowego:
- UBR - napięcie przebicia tyrystora.
- URRM - powtarzalne wsteczne napięcie szczytowe, które wynosi około ¾ napięcia UBR. Przy napięciu tym jest możliwe określenie prądu natężenia IRRM.
- URSM - niepowtarzalne wsteczne napięcie szczytowe, które wynosi około 0,9 UBR. Przy napięciu tym jest możliwe określenie prądu natężenia IRSM.
Parametry statyczne dla stanu blokowania:
- UB0 - napięcie przełączania.
- UDRM - powtarzalne napięcie szczytowe blokowania, które wynosi około ¾ napięcia UB0. Przy napięciu tym jest możliwe określenie prądu natężenia IDRM.
- UDSM - niepowtarzalne wsteczne napięcie szczytowe, które wynosi około 0,9 UB0. Przy napięciu tym jest możliwe określenie prądu natężenia IDSM.
Parametry statyczne dla stanu przewodzenia:
- IT(AV) - jest to dopuszczalny średni prąd, w wyniku przepływu którego wydzielane jest w dopuszczalne w danych warunkach chłodzenie oraz moc strat w tyrystorze. Natężenie prądu IT(AV) jest określane przy założeniu, iż przebieg prądowy ma postać sinusoidy o częstotliwości 50 Hz oraz, że tyrystor przez połowę okresu znajduje się w stanie przewodzenia.
- IT(RSM) - dopuszczalny prąd skuteczny, jest wartością skuteczną prądu o wartości średniej IT(AV).
- ITM - dopuszczalny prąd maksymalny, czyli amplituda przebiegu prądowego o średniej wartości IT(AV).
- UTM - maksymalne napięcie przewodzenia, które jest ustalane na głównej charakterystyce przez prąd ITM.
- IL - prąd złączania, czyli prąd progowy w procesie załączania tyrystora. Przekroczenie tego progu wprowadza tyrystor na stałe w stan przewodzenia.
- IH - prąd wyłączania, czyli prąd progowy w procesie wyłączania tyrystora. Zmniejszenie natężenia prądu poniżej tego progu implikuje wyłączenie tyrystora.
3. Parametry tyrystorów
Parametry dynamiczne tyrystorów
Parametry dynamiczne są wielkościami określającymi właściwości tyrystora w trakcie wyłączania oraz załączania. Do parametrów tych należą:
- tGT - czas załączania. Jest to czas w jakim tyrystor przechodzi ze stanu blokowania w stan przewodzenia, na skutek doprowadzenia właściwego sygnału w obwodzie sterującym. Jest on wyznaczany w momencie przekroczenia określonego poziomu przez prąd impulsu wyzwalającego, który narasta aż do osiągnięcia odpowiedniej wartości prądu w obwodzie głównym.
- tq - czas wyłączania. Jest to czas w którym tyrystor odzyskuje swe właściwości blokujące, w wyniku właściwej zmiany napięcia anodowego, która jest wymuszana w obwodzie zewnętrznym i powoduje wyprowadzenie tyrystora z trybu pracy w stanie przewodzenia. Wyznaczany jest od chwili w którym prąd przewodzenia spada do zera, do momentu w którym możliwe jest ponowne doprowadzenie do tyrystora odpowiedniego napięcia blokowania o ustalonej stromości narastania.
- diT/dt - krytyczna stromość z jaką narasta prąd przewodzenia. Jest to wartość maksymalna, która jeszcze nie powoduje trwałego uszkodzenia tyrystora. Biorąc pod uwagę fakt, że w trakcie przełączania tyrystora z trybu pracy w stanie blokowania do trybu pracy w stanie przewodzenia nie obserwuje się jednoczesnej straty właściwości blokujących przez całą strukturę p - n - p - n. Czas w jakim stan przewodzenia rozprzestrzenia się po całej strukturze jest większy nawet kilkadziesiąt razy od czasu jego załączenia. Z tego powodu w czasie, który bezpośrednio następuje po załączeniu powierzchni, którą płynie anodowy prąd jest ona wyraźnie mniejsza od powierzchni całej struktury. Prowadzi to lokalnie do zwiększenia poziomu gęstości prądu. Należy ograniczać stromość narastania prądu, zaraz po załączeniu tyrystora, tak aby prąd, który posiada dużą gęstość w obszarze przewodzącym, nie powodował lokalnego topienia się struktury.
- duD/dt - krytyczna stromość, z jaką narasta napięcie blokowania. Jest to wartość maksymalna, która jeszcze nie powoduje przełączenie tyrystora ze stanu blokowania do stanu przewodzenia. Doprowadzając tyrystor do dodatniego napięcia anodowego, charakteryzującego się dużą stromością narastania implikujemy przepływ prądu o dużym natężeniu przez pojemność którą posiada złącze blokujące - Cj2. Znaczne natężenie jakim cechuje się prąd i = Cj2 duC/dt może spowodować przekroczenie poziomu natężenia prądu załączania IL i co za tym idzie spowodować przełączenie tranzystora w stan przewodzenia, przy braku bramkowego sygnału wyzwalającego. Przełączenia tego rodzaju są niepożądane, dlatego należy ograniczyć stromość z jaką narasta napięcie blokowania.
Parametry cieplne tyrystorów
Parametry cieplne są charakterystycznymi wielkościami wynikającymi z ograniczenia zakresu temperatur w jakich może odbywać się praca urządzenia, a także z faktu wydzielania mocy przez tyrystor, co pociąga za sobą jego nagrzewanie. Przypomnijmy, że tyrystor w czasie swojej pracy może znajdować się w jednym z trzech stanów: zaporowym, blokowania oraz przewodzenia. W każdym z tych stanów oraz w czasie przechodzenia pomiędzy dwoma stanami, wydzielana zostaje moc strat, która jest źródłem nadmiernego nagrzewania się tyrystora. Najważniejsza jest moc, którą traci tyrystor w stanie przewodzenia. Z tego powodu maksymalna moc strat PMAX jest określana zależnością od średniego prądu przewodzenia IT(AV). Zależność ta jest podawana dla różnych kątów, z jakimi może przewodzić tyrystor.
Tyrystor nagrzewając się traconą mocą P, cechuje się wzrastającą temperaturą swojej krzemowej struktury - Tj w stosunku do swojej obudowy, posiadającą temperaturę TC. Przy maksymalnej mocy PMAX temperatura Tj osiąga maksymalną wartość, która jest dopuszczalna - Tj MAX. W celu przeciwdziałaniu nadmiernemu wzrostowi temperatury TC, która rośnie w wyniku nagrzewania struktury krzemowej, należy w odpowiedni sposób chłodzić obudowę. Jeżeli moc strat wydzielana jest w krótkich impulsach w odpowiednich wzorach należy zamiast rezystancji cieplnej uwzględniać impedancję cieplną. Dla różnych kątów przewodzenia, z pomocą odpowiednich wzorów, można znaleźć maksymalną dopuszczalną temperaturę jaką może osiągać obudowa TC MAX w czasie przepływu prądu IT(AV). Jeżeli z jakichkolwiek powodów temperatura obudowy przekroczy swoją maksymalną dopuszczalną wartość, to należy niezwłocznie zmniejszyć prąd, który płynie przez tyrystor. Biorąc pod uwagę przypadek graniczny, w którym temperatura otoczenia TC MAX = Tj MAX, prąd który płynie przez tyrystor powinien być równy zero.
Maksymalna temperatura, która jest dopuszczalna dla struktur krzemowych wynosi Tj MAX = 125˚C. Kolejnym ograniczeniem zakresu temperatur pracy jest dopuszczalna temperatura minimalna struktury krzemowej Tj MIX. Wynika ona ze z rozwiązań konstrukcyjnych i wynosi Tj MIN = -40˚C. Producenci zalecają, by zakres temperatury, w którym magazynowane są tyrystory był mniejszy od zakresu ich pracy.
4. Własności tyrystorów
Stabilność pracy tyrystora
Stabilność pracy danego układu to utrzymanie niezmienionych parametrów oraz charakterystyk w czasie całego okresu eksploatacji danego elementu w układzie elektrycznym. Stabilność pracy tyrystora zakłócają następujące czynniki:
- Czynniki zewnętrzne. Do czynników tego rodzaju należą pojawiające się na tyrystorze w miarę eksploatacji urządzenia różnorakie przepięcia oraz przeciążenia, mogące wystąpić duże stromości narastania prądu zwłaszcza w stanie przewodzenia, załączenia powstające w niekontrolowany sposób, na skutek zbyt szybkiego narastania napięcia blokowania, a także pogorszenie się z upływem czasu warunków odpowiedniego odprowadzania ciepła. W celu przeciwdziałaniu wpływowi wymienionych czynników na stabilność pracy danego tyrystora, trzeba stosować właściwe środki ochrony przed przeciążeniami i przepięciami, nie dopuszczać do sytuacji w których zostanie przekroczona krytyczna stromość narastania napięcia blokowania oraz prądu przewodzenia oraz sprawdzać okresowo temperaturę obudowy.
- Czynniki wewnętrzne. Do czynników tego rodzaju należą: wady strukturalne materiału, wady, które powstały w trakcie procesu wytwarzania struktury p - n - p - n, nieszczelność obudowy i wady w jej montażu, a także pęknięcie spoiny lutowniczej, jeżeli konstrukcja była lutowana. Czynnikom wewnętrznym przeciwdziała się dzięki: stosowaniu doskonalszych materiałów, zwiększeniu staranności całego procesu produkcyjnego oraz konstrukcja z zastosowaniem docisku sprężynowego. W związku z tym, że niezawodność pracy każdego tyrystora, podobnie jak innych przyrządów półprzewodnikowych, maleje wykładniczo wraz ze wzrostem temperatury pracy. Znaczną poprawę stabilności można zatem uzyskać odpowiednio obniżając temperaturę, kosztem zmniejszenia maksymalnej obciążalności prądowej.
Na stabilność pracy wpływają również parametry graniczne, które wyznaczają ryzy prawidłowej pracy tyrystora, w których powinni zmieścić się projektanci. Ich przekroczenie grozi nie tylko utratą stabilności, ale także trwałym zniszczeniem tyrystora. Do szczególnie istotnych parametrów granicznych należą:
- PMAX - wydzielona moc strat
- Tj MIN - Tj MAX - zakres temperatury pracy
- Krzywa maksymalnej przeciążalności
- IT(AV) - średni prąd przewodzenia
- UDRM - napięcie powtarzalne w stanie blokowania
- URRM - napięcie powtarzalne w stanie zaporowym
- UDSM - napięcie niepowtarzalne w stanie blokowania
- URSM - napięcie niepowtarzalne w stanie zaporowym
- diT/dt - stromość krzywej narastania wartości prądu osiąganej w stanie przewodzenia
- PG MAX - moc strat bramki
- UGM - napięcie bramki
- IGM - natężenie prądu bramki
- ITRM - powtarzalny prąd szczytowy przewodzenia
Równoległe oraz szeregowe łączenie tyrystorów
Tyrystory, podobnie jak większość elementów elektronicznych można łączyć na dwa sposoby:
- Równolegle. Metodę tą stosuje się w obwodach, gdzie płynące prądy posiadają takie duże natężenie, że niemożliwe jest obciążanie nimi pojedynczego tyrystora. W konstrukcjach korzystających z równoległych tyrystorów należy zapewnić jednoczesny moment załączenia każdego z tyrystorów, a także równomierny rozpływ prądów po poszczególnych gałęziach obwodu. Stosowany jest układ wyzwalania szybkiego, który w jednym momencie podaje na każdą z bramek odpowiednio uformowane impulsy, których czas trwania jest dłuższy od przeciętnego, co gwarantuje pewność załączenia każdego z egzemplarzy. W celu uniknięcia niesymetrycznego obciążenia prądowego niektórych z gałęzi, należy dobrać do pracy równoległej tyrystory odpowiednio selekcjonowane, o możliwie identycznych charakterystykach prądowo - napięciowych w stanie przewodzenia.
- Szeregowo. Łączenie szeregowe znajduje swoje zastosowanie w obwodach, w których wymagane są wysokie napięcia pracy, które są niemożliwe do osiągnięcia przy wykorzystaniu pojedynczego tyrystora. Wymagane są: jednoczesne wyłączanie oraz załączanie każdego z występujących w gałęzi tyrystorów, unikanie niesymetrycznego podziału napięcia w poszczególnych egzemplarzach oraz wszelkiego rodzaju przepięć. Stosowane są układy wyzwalania szybkiego, które w jednym momencie podają odpowiednio uformowane impulsy na bramki każdego z tyrystorów. Ponieważ niezwykle trudno jest dobrać tyrystory o jednakowych czasach załączania oraz wyłączania, stosuje się dodatkowe kondensatory bocznikujące, które zapobiegają odkładaniu się całego napięcia gałęzi na pojedynczym tyrystorze. Ma to miejsce na najwolniej reagującym tyrystorze w przypadku załączania oraz na najszybciej reagującym tyrystorze w przypadku wyłączania. Zwykle w szeregu z bocznikującym kondensatorem spina się niewielką rezystancję R1, która służy do tłumienia oscylacji. Pomimo tego, że tyrystory w jednej gałęzi posiadają niemal identyczne napięcie znamionowe, występują różnice w prądach płynących w stanie zaporowym oraz blokowania, co prowadzi do asymetrii rozdziału napięcia na pojedynczych tyrystorach. W celu wyeliminowania tej wady stosowany jest drugi element bocznikujący: rezystor R2 o dużej rezystancji.
Zabezpieczenia tyrystorów
Do zabezpieczeń tyrystorów należą wszelkie środki ochrony tyrystora, zapobiegające uszkodzeniu w wyniku pojawiania się chwilowych przebiegów prądowych oraz napięciowych, których wartości przekraczają dopuszczalne normy. Wyróżniamy dwa główne rodzaje zabezpieczeń:
- Zabezpieczania przeciwprzeciążeniowe. W ich skład wchodzi bezpiecznik ograniczający, który jest szeregowo łączony z tyrystorem. Szybko przerywa on obwód elektryczny, na skutek stopienia topikowej wkładki, na skutek wydzielania się energii udaru przeciążeniowego. Właściwości bezpiecznika są określane przy pomocy zależności prądu szczytowego od prądu udarowego, przy wykorzystaniu następujących parametrów:
- wartości chwilowej czasu przeciążenia - i,
- czasu zadziałania bezpiecznika tC, na który składają się czas przedłukowy wymagany do stopienia wkładki oraz czas zaniku łuku elektrycznego po stopieniu. Poza tym bezpieczniki są charakteryzowane wartościami roboczymi znamionowego prądu i napięcia, których osiągnięcie nie powoduje zadziałania mechanizmu przerywania obwodu.
Odpowiedni dobór bezpiecznika do danego tyrystora jest dokonywany na podstawie prądu udarowego, który spodziewamy się uzyskać w układzie pracy tyrystora. Jest to najczęściej spotykane kryterium doboru bezpiecznika. Biorąc jednak pod uwagę nieproporcjonalność przyrostu temperatury, można dobrać bezpiecznik bardziej precyzyjnie poprzez porównanie niepowtarzalnego prądu przewodzenia danego tyrystora z prądem szczytowym zadziałania bezpiecznika. On z kolei jest wyznaczony z charakterystyk bezpiecznika odpowiadających odpowiedniej wartości prądu zwarciowego, który spodziewamy się uzyskać. Szczytowy prąd zadziałania naszego bezpiecznika nie powinien być większy od niepowtarzalnego prądu przewodzenia, jakim charakteryzuje się tyrystor.
- Zabezpieczenia przeciwprzepięciowe. W ich skład wchodzą układy lub elementy tłumiące przepięcia, które dołączane są równolegle do tyrystora. Elementy, które pochłaniają energię przepięć to nieliniowe rezystancje, które w sposób gwałtowny zmniejszają swoją wartość powyżej odpowiedniego progu napięciowego. Zwykle są to elementy selenowe, które znane są pod różnymi nazwami handlowymi, jak dyrektor, voltrap. Najczęstszym układem tłumiącym, który jest spotykany stanowi układ rezystor - kondensator. Kondensator odpowiada za absorpcję energii udaru przepięciowego, natomiast rezystor ogranicza prąd rozładowania kondensatora, a także nie dopuszcza do wytworzenia się oscylacyjnych drgań w obwodzie LC, gdzie L odpowiada za indukcyjność rozproszoną w obwodzie pracy tyrystora, natomiast C jest pojemnością kondensatora. Odpowiedni dobór parametrów układu RC jest dokonywany na podstawie własności chronionego tyrystora oraz spodziewanych wartości przepięć.
Zakłócenia
Zakłócenia są przebiegami nieustalonymi, które powstają w wyniku załączania oraz wyłączania tyrystora. Rozchodzą się one pod postacią promieniowania elektromagnetycznego albo przenoszone są przez obwód elektryczny. Właściwe uziemienie oraz odpowiedni montaż są zazwyczaj wystarczającymi środkami zaradczymi, przeciwdziałającymi zakłóceniom pod postacią promieniowania elektromagnetycznego. Znacznie groźniejsze są przenoszone przez obwód elektryczny przebiegi nieustalone. Potrafią one zakłócać pracę również innych układów. Szkodliwość zakłóceń tego typu ogranicza się poprzez zastosowanie specjalnych filtrów przeciwzakłóceniowych oraz unikanie montażu, który powoduje wzajemne sprzężenie. Można też w taki sposób dobrać warunki pracy tyrystora, aby przebiegi nieustalone, które są generowane, posiadały jak najmniejszą amplitudę.
Zastosowania tyrystorów
Tyrystory stosowane są w obwodach, w których płyną prądy o dużych natężeniach oraz w których występują napięcia o znacznej wielkości. Wykorzystywane są powszechnie w elektroenergetyce, napędach elektrycznych, trakcjach elektrycznych, układach regulacji operujących na dużych mocach. Szczególnie duże znaczenie mają, przy zastosowaniach tego typu, graniczne wartości napięć, prądów oraz mocy, które nie mogą być przekraczane w czasie eksploatacji. Są one zależne od warunków, w jakich pracuje tyrystor, czyli warunków chłodzenia, temperatury otoczenia, kształtu raz czasu trwania zarówno przebiegów prądu jak i napięcia.
Tyrystor jest elementem elektronicznym, który powszechnie stosuje się w przekształtnikach o fazowym sterowaniu. Przykładem takich urządzeń są sterowniki napięcia zmiennego, sterowane prostowniki napięcia oraz falowniki z komutacją napięciem odbiornika. Pomimo utraty swojego znaczenia, poprzez coraz bardziej popularne stosowanie układów stosujących modulację szerokości impulsów, z racji swoich niewielkich częstotliwości przełączeń (maksymalna to około 1000 Hz) z jakimi mogą pracować, tyrystory stanowią niezastąpione urządzenia w układach wielkiej mocy. Wytrzymałość napięciowa jaka je cechuje wynosi aż 10000 V. Prąd jaki mogą przewodzić może mieć wartość średnią nawet w granicach kilku kiloamperów.
Tyrystory znalazły również zastosowanie w układach elektrotermicznych, szczególnie przy regulacji mocy Grzenia. Biorą więc udział w stabilizacji temperatury obiektów ogrzewanych. Eliminują one potrzebę stosowania styczników, przekaźników oraz wzmacniaczy magnetycznych stosowanych jeszcze do niedawna w układach regulacji wielkich mocy. Pozwalają one na zwiększenie niezawodności produkowanych urządzeń, a także na znaczne zmniejszenie ich rozmiarów oraz ciężaru.
Kolejną z dziedzin przemysłu, gdzie tyrystory znalazły zastosowanie jest elektrotechnika samochodowa. Bardzo duże zastosowanie tyrystory znajdują w układach służących do ładowania akumulatorów, do przerywania kierunkowskazów oraz w układach regulujących częstotliwość pracy wycieraczek samochodowych. Tyrystory użyte w tych układach, w stosunku do zwyczajnych układów przekaźnikowych, pozwalają uzyskiwać większą niezawodność i trwałość. Biorąc pod uwagę duże możliwości obciążeń prądowych, możliwe jest ich wykorzystanie do ładowania dużej liczby akumulatorów. Stosunkowo niedawno opracowano wiele różnych typów układów zapłonowych wykorzystujących tyrystory. Dzięki nim możliwa jest poprawa pracy, a także rozruch silnika poprzez eliminację przerywania zapłonu, występującego w skrajnych warunkach eksploatacyjnych, czyli przy bardzo wysokich oraz bardzo niskich obrotach, a także w niskich temperaturach otoczenia. Biorąc pod uwagę większą energię iskry, możliwy jest prawidłowy zapłon nawet jeżeli świece zapłonowe są znacznie zanieczyszczone. Można więc dłużej je eksploatować bez konieczności okresowego oczyszczania.
Kolejnym zastosowaniem tyrystorów są układy, które służą do sterowania oświetleniem. Znajdują one zastosowanie, jako układy regulujące poziom natężenia światła w kinach, teatrach oraz studiach telewizyjnych. Dzięki wykorzystaniu tyrystorów możliwa jest płynna zmiana natężenia światła w bardzo szerokim zakresie, począwszy od zera, aż do wartości szczytowej. Regulatory światła oparte na tyrystorach niemal całkowicie wyparły dotychczas stosowane metody sterowania mocą oświetlenia takie jak: regulatory transformatorowe, rezystorowe, a także wzmacniacze magnetyczne. Ostatnimi czasy tyrystory znalazły duże zastosowanie w układach służących do regulacji oświetlenia mieszkań.
4. Rodzaje tyrystorów
Typy tyrystorów oraz ich oznaczenia i właściwości
Przedstawiciel rodziny tyrystorów, który jest najczęściej spotykany, to element nazywany tyrystorem triodowym blokującym wstecznie. Oznacza to, że jest to trójelektrodowy element posiadający wyprowadzoną katodę K, anodę A oraz bramkę sterującą G. Przewodzi on prąd płynący jedynie w jednym kierunku - począwszy od anody do katody.
Grupę tyrystorów triodowych, które przewodzą w jednym kierunku tworzą również tyrystor włączany oraz wyłączany bramką - GTO oraz tyrystor sterowany światłem - fototyrystor.
Tyrystory triodowe, które przewodzą prąd w obu kierunkach posiadają strukturę pięciowarstwową. W skład tej grupy wchodzą dynistory, które wyzwalane są jedynie impulsami dodatnimi oraz triaki, które mogą być naprzemiennie wyzwalane impulsami ujemnymi, bądź dodatnimi.
Tyrystory diodowe zarówno jednokierunkowe jak i dwukierunkowe, które mogą przejść do stanu przewodzenia pod warunkiem przekroczenia napięcia progowego, to na przykład dioda Shockley'a, zwana również dynistorem, która przewodzi prąd w jednym kierunku, a także diak - element półprzewodnikowy przewodzący prąd w obu kierunkach.
Tyrystor triodowy jednokierunkowy
Tyrystor ten odgrywa dominującą rolę w konwencjonalnych zastosowaniach tyrystorów blokowanych ręcznie. Na poniższym rysunku przedstawiona jest struktura tego tyrystora.

Poniższy rysunek przedstawia polski symbol tyrystora jednokierunkowego

Charakterystyka prądowo - napięciowa tyrystora jednokierunkowego

Tyrystor triodowy wyłączany bramką - GTO, zwany również trigistorem
Tyrystor typu GTO stanowi element o czterowarstwowej strukturze p - n - p - n oraz podobnej do zwykłego tyrystora konstrukcji. Jego włączenie ma miejsce na skutek zwiększenia do wartości 1 dodatniego współczynnika wewnętrznego sprzężenia zwrotnego.
Na poniższym rysunku omawiany tyrystor przedstawiony został przy użyciu tranzystorów

Aby wytłumaczyć jak tyrystor GTO przechodzi do stanu blokowania, należy posłużyć się schematem tranzystorowej postaci tyrystora, która przedstawiona jest wyżej. Zakładamy, że w dwutranzystorowym zastępczym układzie p - n - p - n, który znajduje się w stanie przewodzenia, wartości współczynników wzmocnienia prądowego są równe dla obu tranzystorów, a prądy przewodzenia są jednakowe. Jeżeli prąd kolektorowy tranzystora p - n - p odprowadzimy z obszaru bazy tranzystora n - p - n do zewnętrznego obszaru bramki, to wartość sumaryczna współczynników wzmocnienia prądowego będzie mniejsza od jedności i tym samym cała struktura znajdzie się w stanie blokowania.
Współczynnik wyłączenia jest określany jako stosunek prądu anodowego, zmierzony w momencie sprzed wystąpienia wyłączenia, do prądu bramkowego o wartości ujemnej, który wystarcza to wyłączenia tyrystora. Współczynnik wyłączenia zawiera się granicach od 5 do 25, zależnie od temperatury, prądu anodowego oraz czasu trwania wyłączającego impulsu.
Porównując tyrystory GTO do tyrystorów zwykłych ich budowa umożliwia na wykorzystywanie w obwodach prądu stałego, co umożliwia budowę dużo prostszych układów wyłączania, czyli komutacji. Są one również zdolne do pracy w większych częstotliwościach, wskutek szybko działającego mechanizmy wyłączenia. Wadą tych tyrystorów jest stosunkowo duże napięcie przewodzenia, duży prąd podtrzymywania oraz konieczność zapewnienia prądu załączania o wyższym natężeniu niż w przypadku zwykłych tyrystorów.
Struktura omawianego tyrystora

Symbol elektryczny tyrystora GTO

Charakterystyka prądowo - napięciowa tyrystora GTO jest identyczna jak w przypadku zwykłego triodowego tyrystora jednokierunkowego.
Fototyrystor tetrodowy
Fototyrystor jest elementem półprzewodnikowym posiadającym czterowarstwową strukturę p - n - p - n i jest wyzwalany światłem. Jego działanie najprościej wyjaśnić poprzez analizę układu zastępczego, który składa się z fototranzystora p - n - p oraz tranzystora n - p - n i jest przedstawiony na rysunku poniżej.

Fototranzystor pełni rolę obwodu bramkowego, którego prąd jest zależny od natężenia strumienia świetlnego padającego na warstwę górną p. Tranzystor n - p - n pozwala na uzyskanie dodatniego sprzężenia zwrotnego dla całego układu.
Należy rozpatrzeć trzy przypadki pracy fototyrystor:
- Zarówno bramki GA jak i GK są odłączone. Pod wpływem działania światła wywoływany jest przepływ prądu fotoelektrycznego w tranzystorze p - n - p, który dzięki przepływaniu przez bazę tranzystora dolnego umożliwia jego wysterowanie. Fototyrystor przechodzi zatem w stan przewodzenia.
- Bramka GK jest połączona z katodą przy użyciu rezystora RGK. Prąd fotoelektryczny, który powstaje jest zatem bocznikowany poprzez rezystor RGK tranzystora dolnego. W związku z tym natężenie prądu musi mieć większą wartość niż w przypadku poprzednim. Z tego powodu możliwe jest odpowiednie ustalenie żądanej wartości natężenia światła, przy której ma nastąpić włączenie fototyrystor. Im wartość RGK jest mniejsza, tym wartość natężenia światła musi być większa, aby załączyć tyrystora.
- Bramka GA jest połączona poprzez rezystor RGA z anodą. Dzięki zmianie wartości rezystancji RGA możliwa staje się regulacja czułości włączania tyrystora.
Wyłączenie fototyrystora możliwe jest dzięki przerwaniu prądu anodowego lub poprzez zmianę biegunowości napięcia zasilającego. Fototyrystory stosowane są głównie w układach, w których projektantowi zależy na galwanicznym oddzieleniu obwodu mocy od obwodu sterowania.
Podstawowe parametry fototyrystorów:
- UR - napięcie zaworowe tyrystora,
- m - długość fali świetlej odpowiadająca maksimum czułości spektralnej,
- ITM - wartość szczytowa prądu przewodzenia,
- IT(AV) - wartość średnia prądu przewodzenia,
- Ptot - całkowita moc strat,
- EAT - natężenie oświetlenia, które powoduje przełączanie tyrystora.
Struktura fototyrystora

Symbol elektryczny fototyrystora

Charakterystyka prądowo - napięciowa fototyrystora jest identyczna jak w przypadku zwykłego triodowego tyrystora jednokierunkowego.
Tyrystor triodowy dwukierunkowy - triak
Dwukierunkowy tyrystor jest trójelektrodowym elementem półprzewodnikowym, który włączany jest sygnałem bramkowym cechującym się zmienną polaryzacją oraz przewodzeniem prądu w obu kierunkach. Dzięki swojemu działaniu może on zastąpić dwa zwykłe tyrystory, które połączylibyśmy w przeciwległym układzie. Na początku dwukierunkowe tyrystory wykonywano, aby uprościć regulację mocy w układach prądu zmiennego. W chwili obecnej triaki stosowane są powszechnie w urządzeniach wyposażonych w regulację fazy, a również jako bezstykowe, tanie łączniki mocy. Niestety dosyć skomplikowana technologia oraz mniejsza niezawodność stanowią często przeszkodę w zastosowaniu tego typu elementów na szeroką skalę. Pomimo tych niedogodności stale kontynuowane i rozszerzane są prace nad tyrystorami dwukierunkowymi, aby umożliwić połączenie funkcji, które spełnia razem kilka elementów, w ramach pojedynczego urządzenia. Triaki produkuje się w sposób podobny do tyrystorów jednokierunkowych, czyli w obudowach śrubowych, plastikowych oraz pastylkowych wraz z jednostronnymi lub dwustronnymi radiatorami.
Zasada działania triaka:
- Stan I+. Wyprowadzenie A2 posiada dodatni potencjał względem elektrody A1, również prąd sterującej elektrody ma znak dodatni. W stanie tym triak pracuje identycznie jak zwykły tyrystor.
- Stan I-. Wyprowadzenie A2 posiada dodatni potencjał względem elektrody A1, natomiast prąd sterującej elektrody ma znak ujemny. W stanie tym triak zachowuje się identycznie jak tyrystor wyposażony w pomocnicze złącze sterujące.
- Stan III-. Wyprowadzenie A2 posiada ujemny potencjał względem elektrody A1, również prąd elektrody sterującej ma znak ujemny. W stanie tym triak posiada oddaloną elektrodę sterującą.
- Stan III+. Wyprowadzenie A2 posiada ujemny potencjał w stosunku do A1, natomiast prąd elektrody sterującej ma znak dodatni. Złącze A1 p - n, polaryzowane jest w kierunku przewodzenia i odpowiada za wstrzykiwanie elektronów, które osiągają główne złącze p - n oraz polaryzują je bardziej przepustowo. Prąd, który płynie od A1 do A2 rośnie aż do momentu wyłączenia się tyrystora. Optymalne warunki dla sterowania triaka są uzyskiwane dla stanów III- oraz I+, czyli przy sterowaniu impulsami o zmieniającej się polaryzacji, przy czym impuls bramkowy dodatni musi pojawić się przy dodatnim napięciu odłożonym na elektrodzie A2.
Jeżeli Ib = 0, to triak natychmiast blokuje dowolnej biegunowości napięcie, naturalnie pod warunkiem nieprzekroczenia wartości napięcia przełączenia UBO. Zarówno prąd podtrzymywania triaka, jak i zależność temperaturowa tego prądu, są takie same jak w przypadku, opisywanego wcześniej, zwykłego tyrystora. Jako, że triak przewodzi w obu kierunkach nie można go włączać tak samo jak zwykłego tyrystora. Aby zapewnić niezawodność wyłączenia triaka, konieczne jest obniżenie prądu natężenia mniejszego od wartości prądu w stanie podtrzymania. Aby akcja wyłączenia zaszła poprawnie triak powinien znaleźć się w tym stanie w ciągu przedziału czasu, który jest niezbędny do rekombinacji zebranego ładunku.
Charakterystyka prądowo - napięciowa triaka

Struktura triaka

Symbol elektryczny triaka

Diodowy tyrystor jednokierunkowy - dynistor
Dynistor to miniaturowy element przełączający posiadający strukturę p - n - p - n, która może być przedstawiona jako układ dwóch tranzystorów n - p - n oraz p - n - p wzajemnie ze sobą połączonych w układzie posiadającym dodatnie sprzężenie zwrotne.
Działanie dynistora jest identyczne jak w przypadku jednokierunkowego tyrystora bez bramki sterującej. Aby przejść w stan przewodzenia, musi zostać przekroczone napięcie przełączania UBO. Powrócenie do stanu blokowania może nastąpić dzięki zmniejszeniu, poniżej wartości prądu podtrzymywania, natężenia prądu anodowego, dzięki zmianie polaryzacji napięcia anodowego na ujemną z dodatniej, lub poprzez odpowiednie dołączenie do katody napięcia, którego potencjał jest wyższy od potencjału anody.
Dynistory stosowane są w przerzutnikach, multiwibratorach i generatorach relaksacyjnych w celu wyzwolenia tyrystorów. Stosowane są także w dzielnikach częstotliwości oraz w układach automatyki przekaźnikowej.
Struktura dynistora

Symbol elektryczny dynistora

Charakterystyka prądowo - napięciowa dynistora

Diodowy tyrystor dwukierunkowy - dynistor dwukierunkowy, diak
Budowa diaka przypomina przeciwległe złączenie dwóch dynistorów. Dzięki takiemu połączeniu dwóch dynistorów otrzymujemy pięciowarstwowy element. Charakterystyka prądowo - napięciowa wykazuje pełną symetrię w każdym kierunku przepływu prądu. Podany wyżej opis przypomina zasadę działania triaka, dlatego też rozwiązania z wykorzystaniem diaków są coraz częściej wypierane przez triaki. Funkcję diaków w układach małej mocy pełnią z powodzeniem niewielkie elementy przełączające jak tryger - diaki oraz dwukierunkowe łączniki krzemowe.
Struktura diaka

Symbol elektryczny diaka

Charakterystyka prądowo - napięciową diaka

Dwubramkowy tyrystor tetrodowy
Tyrystor tetrodowy stanowi mały przyrząd p - n - p - n o czterowarstwowej strukturze, który wykonywany jest techniką epitaksjalno - planarną. Zarówno zasada działania jak i budowa są identyczne jak w przypadku konwencjonalnych jednokierunkowych tyrystorów triodowych. Tyrystor tetrodowy, w przeciwieństwie do zwykłego triodowego tyrystora wyposażony jest w dwie bramki sterujące:
- katodową, która wyprowadzona jest z warstwy p i oznaczona jest na schemacie jako GK.
- anodową, która wyprowadzona jest z warstwy n i oznaczona jest na schemacie jako GA
Obciążenie jest zazwyczaj dołączane pomiędzy anodę oraz katodę tyrystora. Tetrodowy tyrystor produkowany przez firmę Intermetall wyzwalany jest dodatnimi impulsami, które pojawiają się na bramce GK lub impulsami ujemnymi, które pojawiają się na bramce GA. Tyrystor wyłącza się wtedy, gdy natężenie prądu anodowego spadnie poniżej wartości natężenia prądu podtrzymywania IH lub na skutek zmiany napięcia anodowego.
Tyrystor tetrodowy ma zastosowanie w układach regulacji temperatury, sygnalizacji świetlnej, stabilizatorach prądu i napięcia, generacyjnych układach czasowych, licznikach pierścieniowych, multiwibratorach monostabilnych i bistabilnych oraz w układach wyzwalających tyrystorów.
Struktura tyrystora tetrodowego

Symbol elektryczny tyrystora tetrodowego

Charakterystyka prądowo - napięciowa tyrystora tetrodowego

6. Układ służący do badania tyrystorów

Przykładowy układ elektroniczny służący do badania tyrystorów, przedstawiony powyżej, składa się z dwóch zasilaczy stabilizowanych, a także z miernika tyrystorów. Zarówno bloki ZS1, ZS2, jak i sam miernik tyrystorów zasilane są z transformatora sieciowego o mocy 80 VA. Obwód pierwotny tego transformatora, poprzez wyłącznik, jest zasilany sieciowym napięciem zmiennym 220V, 50Hz. W wyniku transformacji otrzymujemy po stronie wtórnej trzy różne napięcia 110V, 30V, 10V.
Blok ZS1 jest układem zasilanym napięciem 30V, reguluje on napięcie w zakresie od 1.2 V do 28 V, które podawane jest na badany tyrystor pomiędzy jego katodę, a anodę. Blok ZS2 jest układem zasilanym napięciem 10V. Na jego wyjściu otrzymujemy napięcie +/- 10V, które podawane jest między katodę, a bramkę badanego tyrystora. Odczep trzeci 110V zasila miernik tyrystorów. Podawane napięcie służy badaniu tyrystora w kierunku zaporowym, a także w wyznaczaniu jego napięcia przebicia UBR.
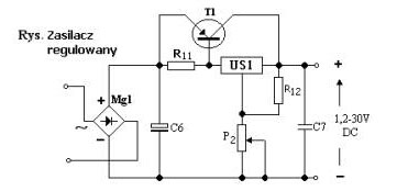
Schemat bloku ZS1 podany jest na poniższym rysunku.

Napięcie w bloku ZS1 jest podawane na mostek prostowniczy przez bezpiecznik B1. Mostek prostowniczy jest mostkiem Greatza, następnie napięcie jest filtrowane dolnoprzepustowo przez kondensator posiadający dużą pojemność C6. Scalony, regulowany układ stabilizujący napięcie dodatnie US1, wypracowuje odpowiedni sygnał, który steruje tranzystorem T1. Układ stworzono, aby dodatkowo zabezpieczyć stabilizator przed dużym przeciążeniem prądowym. Zarówno tranzystor T1, jak i stabilizator US1 umieszczono na radiatorze, aby obniżyć moc strat zamienianą w ciepło oraz z powodu przepływu przez te elementy prądu tyrystora. Zmiana wyjściowego napięcia wymuszana jest przez zmianę rezystancji potencjometru P2.
Schemat bloku ZS1 podany jest na poniższym rysunku.

W bloku ZS2 napięcie podawane jest na mostek prostowniczy w układzie Greatza, poprzez dodatkowy bezpiecznik. Następnie napięcie jest filtrowane dolnoprzepustowo poprzez kondensator C2 o dużej pojemności. Stabilizator napięcia dodatniego - US2 wypracowuje na wyjściu sygnał o wartości 10V.
Miernik tyrystorów jest wyposażony w przełącznik czterosekcyjny. Kolejne sekcje przełącznika od I do IV tworzą obwody za pomocą których możliwy jest pomiar parametrów:
- Sekcja I: IGT
- Sekcja II: UGD
- Sekcja III: ID = f (UD) oraz IR = f (UR)
- Sekcja IV: IH
Obwody pomiarowe, z których składa się miernik zasilane są z trzech niezależnych źródeł napięć:
- U1 - napięcie stałe regulowane w zakresie od 0 do 30V przy użyciu układu ZS1.
- U2 - napięcie zmienne 110V.
- U3 - stałe napięcie bramki 10V, pobierane z układu ZS2.
Napięcie anodowe powinno być mierzone woltomierzem wartości szczytowej. Główną charakterystykę można obserwować na oscyloskopie po dołączeniu wejścia X do dzielnika napięcia R4 - R5, oraz po dołączeniu wejścia Y do układu bocznika prądowego R3 = 50Ω, który wyprowadzony jest na płytę czołową urządzenia. Pozostałe elementy pełnią następującą rolę:
- Dioda D1 służy do prostowania napięcia zmiennego, które zasila badany tyrystor.
- Rezystor R1 służy do zwierania napięcia wstecznego.
- Rezystor R2 służy do zabezpieczania układu zasilającego, w przypadku zwarcia, wskutek włączenia się tyrystora.
- Klucz K1 służy do przerywania obwodu zasilania tyrystora.
- Klucz K2 służy do zmiany polaryzacji napięcia, którym zasilany jest tyrystor.
- Diody Zenera D3 - D8 zapewniają ograniczenie napięciowe do 2V, z racji swej zaporowej pracy.
- Rezystor R12 służy do ograniczania prądu anodowego do dopuszczalnej wartości.
- Potencjometr P1 zapewnia regulacje prądu oraz napięcia bramki.
- Potencjometr P2 służy do regulacji napięcia pomiędzy anoda a katodą w zakresie od 1,2V do 28V. Oba potencjometry wyprowadzone są na płytę czołową urządzenia.
Wykaz elementów niezbędnych do wykonania urządzenia:
- Jednobiegunowy wyłącznik 250V/3A - W.
- Transformator sieciowy posiadający trzy niezależne uzwojenia wtórne o mocy 80VA i napięciach 220V/30V/220V/10V - TS.
- Bezzwłoczny bezpiecznik aparatowy 220V/2,5A - B1.
- Bezzwłoczny bezpiecznik aparatowy 220V/0,5A - B2.
- Mostek prostowniczy składający się z czterech diod SY320/07, 3A - Mg1.
- Mostek prostowniczy B40C1500R, o parametrach 100V/1A - Mg2.
- Regulowany, scalony stabilizator dodatniego napięcia LM317, którego napięcie wejściowe zawiera się w granicach 1,2V - 30V - US1.
- Monolityczny, scalony stabilizator dodatniego napięcia UL7810, którego maksymalne napięcie wyjściowe wynosi 10V - US2.
- R1 = 500 Ω.
- R2 = 1,5k Ω.
- R3 = 50 Ω.
- R4 = 10k Ω.
- R5 = 91k Ω.
- R6 = 10k Ω.
- R7 = 100 Ω.
- R8 = 100 Ω.
- R9 = 0,5k Ω.
- R10 = 0,5k Ω.
- R11 = 22k Ω, ceramiczny 1W.
- R12 = 240 Ω.
- Tranzystor BD282 - T1.
- Potencjometr 1k Ω - P1.
- Potencjometr 4,7k Ω - P2.
- C1 = 250nF, ceramiczny.
- C2 = 100uF, elektrolityczny.
- C3 = 100uF, elektrolityczny.
- C4 = 100nF, ceramiczny.
- C5 = 100nF, ceramiczny.
- C6 = 220uF / 35V, elektrolityczny.
- C7 = 0,1 - 1uF / 40 - 100V, ceramiczny.
- Dioda 1N4007 - D1.
- Dioda 1N4001 - D3 - D8.
- Diody LED.
- Przełącznik czterosekcyjny.
- Zaciski laboratoryjne.
- Przewód sieciowy oraz wtyczka.
- Obudowa KIA - 14.
