Zapoznaj się z arkuszem maturalnym z fizyki 2024. Znalazły się w nim zadania wymagające m.in. umiejętności stosowania wzorów, obliczania wskazanych wartości i odczytywania wykresów. Arkusz z rozwiązaniami na poziomie rozszerzonym pozwoli ci lepiej przygotować się do egzaminu maturalnego.
Matura 2024 z fizyki odbyła się 23 maja 2024 r. fot. Redakcja Interia
Spis treści:
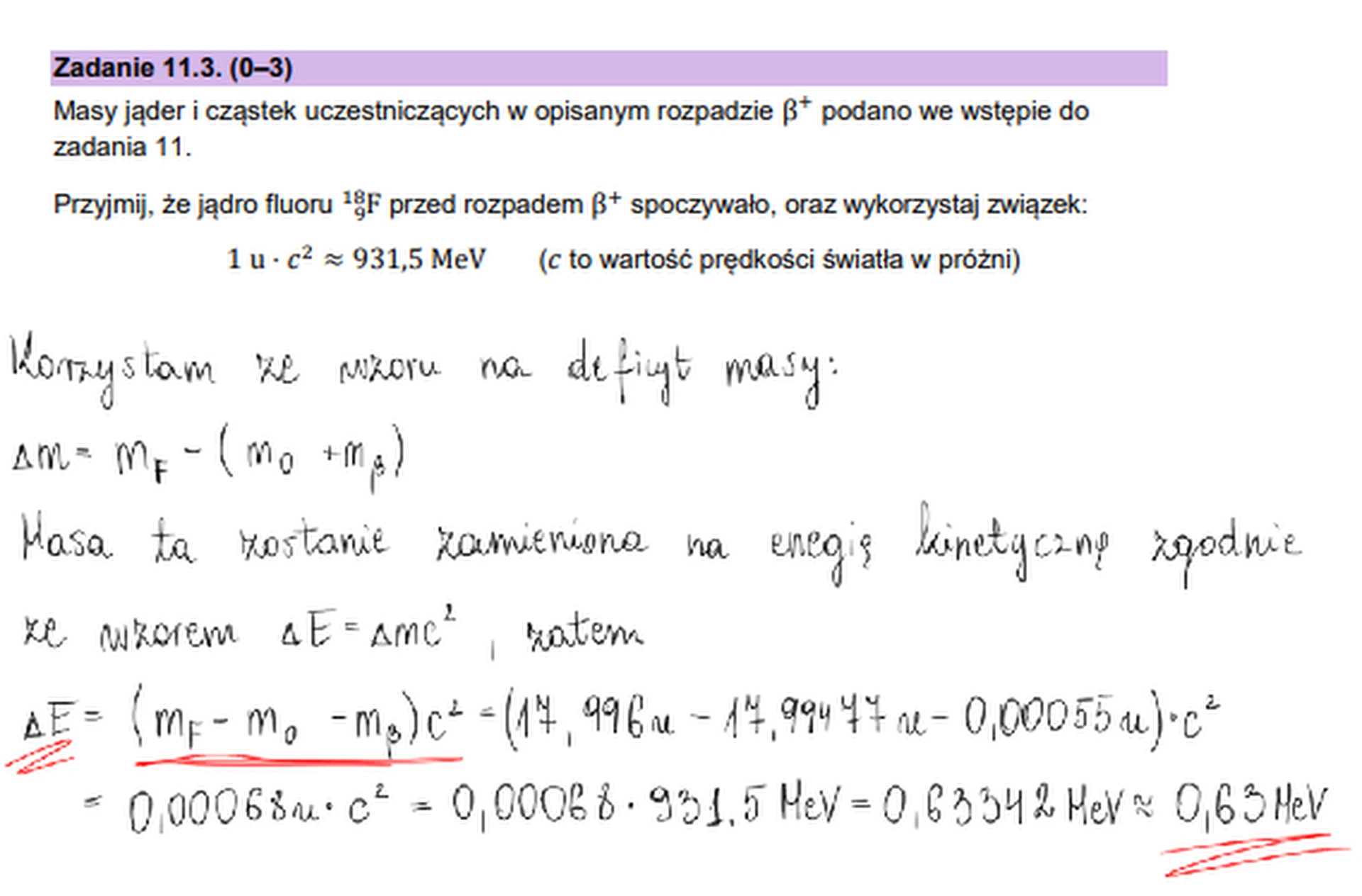
Poniżej znajdziesz arkusz maturalny z fizyki na poziomie rozszerzonym z roku 2024. Odpowiedzi zostały naniesione na karty arkusza.

Możesz również pobrać arkusz CKE bez rozwiązań w formacie pdf i poćwiczyć przed egzaminem maturalnym. Przycisk do pobrania arkusza znajduje się poniżej.
























